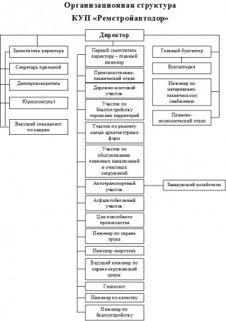
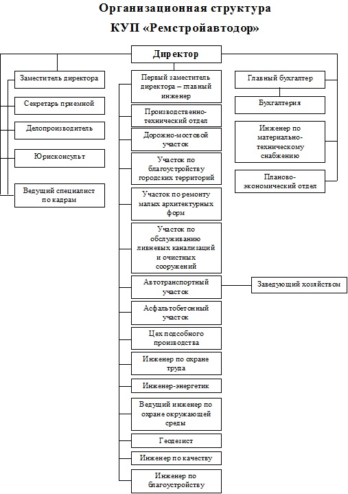
Структура предприятия
ОРГАНИЗАЦИОННАЯ СТРУКТУРА УПРАВЛЕНИЯ КУП «Ремстройавтодор» |
ОРГАНИЗАЦИОННАЯ СТРУКТУРА УПРАВЛЕНИЯ КУП «Ремстройавтодор»
struktura-prilozhenie.pdf [527.87 Kb] (cкачиваний: 365)
Посмотреть онлайн файл: struktura-prilozhenie.pdf |
Реквизиты банка:
Дирекция ОАО «Белинвестбанк» по Гродненской области
р/с BY95BLBB30120500046327001001
УНП 500046327
БИК BLBBBY2X
ОКПО 05548211
